首页 > 信息公开 > 信息公开

中国电建集团河北省电力勘测设计研究院有限公司2026年校园招聘公告

发布日期:2025-09-10 字号:[ ]

      一、企业简介

      中国电力建设集团有限公司(简称“中国电建”)是国务院国有资产监督管理委员会直接管理的中央企业,业务遍及全球130多个国家和地区,是全球清洁低碳能源、水资源与环境建设的引领者,全球基础设施互联互通的骨干力量,服务“一带一路”建设的龙头企业,位居2025年《财富》世界500强第100位。

      中国电建集团河北省电力勘测设计研究院有限公司(以下简称河北院)始建于1958年,国家高新技术企业,2016年河北院与宁夏院重组整合,实现冀宁两地协同发展,2017年12月更名为中国电建集团河北省电力勘测设计研究院有限公司。连续多年入选《ENR》杂志中国工程设计企业60强单位,多次入选“全国勘察设计综合实力百强”单位 。曾荣获中国质量鼎、全国五一劳动奖状、全国文明单位、河北省政府质量奖等奖项。设计工程先后荣获国家优质工程金质奖、中国建筑工程鲁班奖、电力行业优秀工程设计一等奖、全国电力行业质量金奖等奖项。

      近年来,河北院以设计引领的综合型工程公司为目标,在能源电力、水资源与环境相关业务领域实现多元化发展。在规划、咨询、投资、设计管理、项目管理等业务环节取得丰硕成果。

      二、经营范围及资质

      主要从事电力系统规划、发电工程(燃煤、燃气、地热、生物质能、垃圾发电等)、新能源工程(风力、太阳能)、储能工程和输变电工程、工业与民用建筑工程、市政热力工程、环境工程、岩土工程的勘测设计、技术咨询、工程监理、工程总承包等业务。具有工程勘察综合资质甲级,电力行业工程设计资质甲级,市政行业(热力工程)专业设计甲级,建筑行业(建筑工程)专业设计甲级等多项资质。

      国内业务覆盖31个省、市、自治区,国外业务足迹遍及巴基斯坦、孟加拉国、印度、刚果(布)、肯尼亚、印度尼西亚、埃塞俄比亚、希腊、摩洛哥、柬埔寨等29个国家和地区。

      三、组织结构及人员情况

      截止2025年8月,河北院在册职工总数1039人,其中硕士研究生以上学历614人,大学本科386人;拥有国务院特殊津贴专家3人、电力行业设计大师6人,河北省“三三三人才工程”2人;拥有注册电气工程师、注册一级建筑师、注册公用设备师等各类注册师519人次;中级以上职称737人,其中正高级职称206人。设有36个二级机构,其中职能部门9个,生产经营机构19个,直属全资和控股子公司8家。

      河北院拥有院士工作站、博士后科研工作站、河北省能源规划研究中心、河北省电力勘测设计技术创新中心、河北省新型储能集成应用技术创新中心、河北省企业技术中心、石家庄市电力勘测设计技术创新中心、石家庄市企业技术中心、研究生工作站等多个研发平台,拥有国家级、省部级、地市级、企业级较为完整的科技平台体系,全方位服务于科技立项、技术研发和成果产出。

      四、福利待遇

七险:养老保险、医疗保险、失业保险、工伤保险、生育保险、补充医疗保险、大病医疗保险

两金:住房公积金、企业年金

五补贴:交通补贴、用餐补贴、通讯补贴、环境补贴、院校补贴(院校补贴最高50000元)

石家庄人才绿卡(八项服务):户籍办理、住房保障、子女入学、工商税务服务、创业扶持、科研服务、社会保险、生活服务

雄安新区雄才卡:创新创业支持、住房保障、户籍办理、社会保险、子女入学、就医体检、生活补贴等

博士研究生进入公司后享受公司高层次人才薪酬待遇

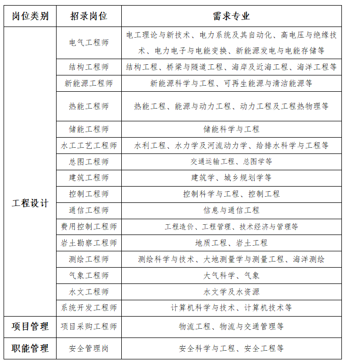
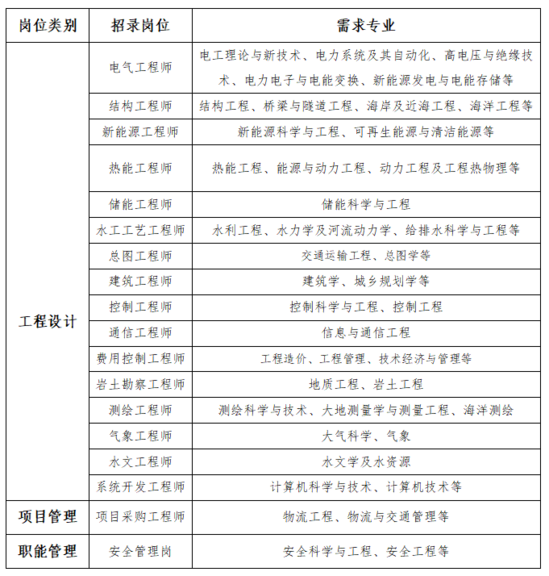
      五、招聘岗位及专业需求



      六、工作地点

石家庄市、雄安新区

      七、岗位要求

1、研究生及以上学历;

2、专业知识扎实,品学兼优,英语六级;

3、身体健康,有责任心,吃苦耐劳、团结协作意识强;

4、熟练使用与工程专业相关的应用软件和办公软件,有较强的表达和沟通能力,性格开朗。

      八、投递方式

1、网页投递

https://xiaoyuan.zhaopin.com/company/CC000337286

2、二维码投递

3、联系方式: 0311-89886741  李老师




【打印】 【关闭】
浏览次数: